武装工作
经管学院开展“国防教育与参军入伍”主题班会活动
发表时间:2024-12-23 09:10
文章作者:严程
责任编辑:严程
审核人:
来源:
被阅读[   ]次

强国必须强军,军强才能国安。为贯彻落实国家征兵政策,强化国防教育,宣传参军入伍政策,鼓励更多优秀大学生投身国防和军队建设。12月22日晚点评时间,经管学院组织全体学生开展了“国防教育与参军入伍”主题班会活动,活动由各班班主任主持。

班会伊始,班主任老师向同学们简要介绍了国防的根本职能和根本目标、类型、要素以及现代国防观等知识,教育引导同学们要自觉弘扬爱国主义精神,传承红色基因,厚植家国情怀,坚定理想信念站稳人民立场、练就过硬本领投身强国伟业,鼓励大家珍惜我们来之不易的和平安定生活,努力学习,积极进取,为国防建设贡献自己的青春力量。

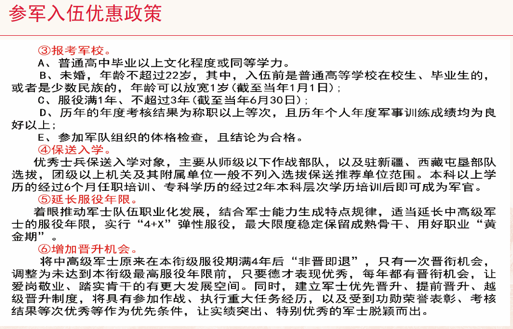
接下来,班主任向同学们介绍了2025年参军入伍政策,重点讲解了大学生应征入伍的基本条件、报名流程、优待政策和注意事项等内容。这些政策不仅为同学们提供了更多的发展机会,也体现了国家对大学生参军入伍的重视和支持。

本次活动的举办,进一步激发了同学们热爱祖国、为强国建设努力奋斗的信念和决心,营造出浓厚的国防教育氛围,为2025年征兵工作奠定了坚实的基础。希望更多经管学子投身军营,建功立业,报效祖国。

版权所有:中国·ok138太阳集团(有限公司)官方网站
邮编:432000
联系电话:0712-2345524
微信公众号
微信公众号