武装工作
经管学院开展“参军入伍,无上光荣”国防教育主题班会
发表时间:2025-05-26 17:39
文章作者:
责任编辑:严程
审核人:
来源:
被阅读[   ]次

5月25日晚,经管学院各班级利用晚点评时间,集中开展“参军入伍,无上光荣”国防教育主题班会活动。班主任老师对国防教育基础知识、大学生入伍优待政策和参军入伍报名流程进行了重点讲解,在青年学子心中厚植了家国情怀,激发了同学们参军报国的热情。

一、国防教育筑牢思想根基

班主任老师深入讲解当前国家安全形势,强调“国无防不立”的深刻内涵,引导青年学子认清使命,自觉将个人理想融入强国强军伟业。

二、政策解读点亮前行明灯

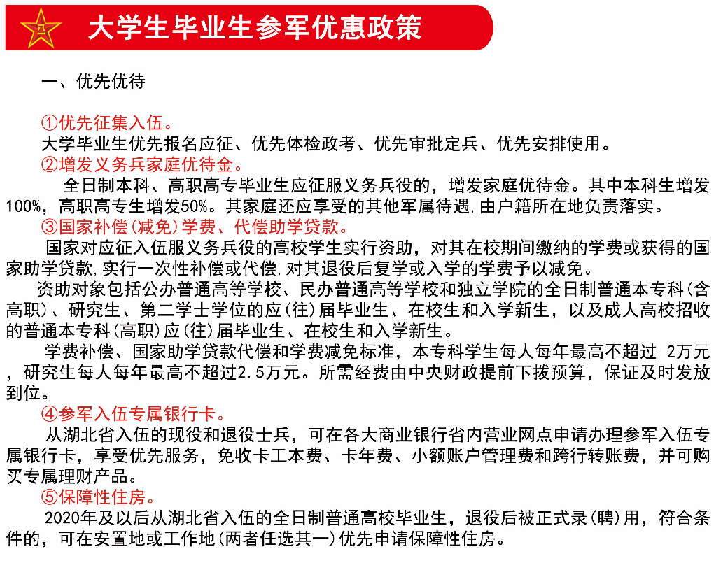
班主任老师还详细介绍了国家及地方鼓励大学生参军的最新优待政策,涵盖学业保障、优抚补助及退役升学、就业创业等多方面支持,让同学们真切感受到了“一人参军、全家光荣”。

三、流程指引畅通入伍通道

针对大学生普遍关心的应征报名问题,班主任老师清晰说明了报名条件、关键时间节点、全国征兵网操作流程以及后续体检政审环节等具体内容,让同学们能够清晰掌握流程。班会现场,同学们认真聆听、积极咨询。班主任老师鼓励同学们把握时代机遇,响应祖国召唤,让青春在火热的军营中淬炼成钢、绽放光芒。此次主题班会不仅普及了国防知识,更在经管学子心中播下了从军报国的种子。

接下来,经管学院将持续做好征兵宣传动员和服务保障工作,助力优秀学子圆梦军旅,为国防事业输送新鲜血液。

版权所有:中国·ok138太阳集团(有限公司)官方网站
邮编:432000
联系电话:0712-2345524
微信公众号
微信公众号